最全!南京10区最新施教区公布!河西、江核、南部新城一批神盘学校定了

又到一年招生季!近日,随着南京10区施教区的出炉,河西、城北、江北、南部新城等一批神盘学区定了,是你心中期待的那所名校吗?(注:图中未交付的小区仅为位置示意,并非最终学区划分)


江宁、六合、高淳区施教区请戳→干货!南京最新施教区划分出炉!一大波名校学区定了!有你家吗

(图片来源:豆干sir)


1

建邺区


今年,河西南新增一所学校。河西南9#小学校名定为南京外国语学校河西初级中学第二附属小学。


在该施教区范围的小区有:香港嘉华G72、华润鱼嘴润府、颐和铂湾、建发珺合府、招商雍和府、朗诗熙华府等



南京师范大学附属中学邺城路学校(含小学、初中)


在该施教区范围的小区有:葛洲坝南京中国府、融创滨江one、万科翡翠滨江等




2

江北新区


江北核心区部分学校分布如下:


南京第一中学江北新区分校

雅居乐、正荣润江城,代招正荣润锦城、保利西江月、金地风华国际(待该区域配建小学建成开办后再行调整)。


南京一中江北新区教育集团第一小学(原绿地小学)

金茂悦、绿地海悦,代招江与城(待该区域配建小学建成开办后再行调整)。


南京一中江北教区教育集团第二小学(原健康城育英小学)

华润国际社区。


南京市江北新区浦厂中学

顶山街道临泉社区、龙虎巷社区、金汤街社区、南苑社区、浦口区内中车浦镇车辆有限公司和工业公司职工子女、顶山街道吉庆社区、大新社区、石佛社区、珍珠路社区。

代招明发云庭、明发阅山悦府、林景熙园、香漫山花园、国信自然天城等(待该片区配建初中建成开办再行调整)。


南京市第一中学江北新区分校(初中部)

雅居乐、正荣润江城;代招正荣润锦城、保利西江月、金地风华国际、江与城、金茂悦、绿地海悦(待该区域配建中学建成开办再行调整)。


南京市江北新区2021年公办小学施教区


南京市九龙小学

江北大道以东,杨新路、凤凰南路(北至南京热电厂)以南区域。包括:桂馨园、福基花园、福基瑞景园、福基丽景园、福基丽景园南钢一村~六村、湖滨小区、凤南街、耿家洼、蒋家洼、九龙洼、王山头、新村、新村厂外、消防中队、凤南小区、吕洼新村、卸甲山庄、风滨嘉园等。


南京信息工程大学附属实验小学

江北大道以东,晓山路、太子山路以南,杨新路以北,凤凰南路(至太子山路)以西围成的区域。包括:晓山一村(含晓山新村、新广厦、圣德山庄、海棠花园、晓山公寓)、晓山路(晓山口)、宝润花园、滕泰雅苑、瑞凯国际、杨庄(含北村、新村、南村、西村)、福基紫景园、新庄(含东村、西村)、草芳新苑、晓山北村(含晓山南村)、化建社区(化建新村、化建新一村)、宋家庄、老吴家洼(太子山路以西靠老西厂门商场一侧的吴家洼)、蒋洼、肖庄、吕洼、果树山、桃花山、百悦家、芳庭潘园、仁锦苑等。


南京市扬子第二小学

扬村三路以东,扬村路以北,平顶山路以南,新华路以西围成的区域;经九路以北,新华路以东区域。包括扬子1村~6村、银江花园、碧景山庄、葛塘和平社区(湛庄、张营、李小营、唐国寺、焦洼、曹洼、上营陈、下营陈、姜桥、姚庄、丁家山)、新华七村、潘家营、柯家洼等。


南京市扬子第三小学

扬村二路以东、扬村路以北、扬村三路以西、平顶山路以南围成的区域;平顶山路以北,新华东路以西至冶山小铁路以东区域。包括:扬子7村~12村、葛塘和平社区聚富新寓、中心村、朱洼、周洼、毕洼、赵营(小铁路以南)、尹庄、山庄、大包、山倪、山郑等。


南京市扬子第四小学

扬村二路以西,葛关路以北,江北大道以东区域、平顶山路以南围成的区域;包括平顶山路以北,冶山小铁路以西至江北大道以东区域。包括:扬子14村~21村、绣景雅苑、葛塘和平社区中杨新村、宁馨家园、山胡、山许、油坊、东钱、赵营(小铁路以北)等。


南京市南化第三小学

新华路以东,经久路(东至化机厂)以南,太子山路以北,凤凰南路(南至南京热电厂)以东区域。包括:长冲街、永利街、钻石星城、新华一村、南化新一村、新华二村、新华三村、新华四村、铂金公寓、新华路242号、新华路359号(交通银行大厂分行)、山潘二村、周洼新村、太子山路(北侧)、朱洼、新吴家洼(太子山路以东靠太子山公园一侧的吴家洼)、潘北洼、红旗村、南化三村、南化新村(南化新华村)7~17幢、南化六村、七村、八村、北厂门、凤凰山、官元山、凤凰北路、凤凰东路、南村、西厂门街、小门、南厂门街、八步沟、南厂岗、36巷、15巷、119巷、周家洼、毕家洼、毕洼路、小营子、南磷新村、潘营新村、南化南村、十四化建、旭东路(葛关路以西,靠近化机厂一侧)、葛关路108号(老大厂中学)等。


南京市南化第四小学

杨村二路以东,欣乐路以东,园西路以北,杨村路以南围成的区域。包括:南化九村、南化十村、南化九村东、西巷、十村西巷、紫晶环球、山潘一村、山潘三村、山潘四村、水榭花苑、南化新村(新华村)1~6幢、东盛大厦前楼、葛关路沿线(葛关路381号1~2幢、葛关路<南化>第81幢、第85幢)、山潘村1~2幢、山潘村(街)、大厂新村,欣乐新村、欣城峰景、恒丰世家、旭升花苑等。


南京市南化实验小学

晓山路以北,新华路以西,园西路以南,江北大道以东围成的区域。包括:新华五村、新华六村、阿尔卡迪亚、福基旭东新城、三丰公寓、兰亭苑、大汤等;原长芦街道水家湾社区湾北三、四、五组和老街,陆营社区卞营、下沈、小陆营、常家营小区、西王和方巷小区等未拆迁区域。


南京市葛塘中心小学

江北大道以西,马汊河以南,团结河以东围成的区域。包括尚品馨苑、美利广场、棠雅苑、聚瑞家园、文承苑、文承熙苑、永恒家园、怡景佳园、紫艺华府、文承楠苑、景河苑、棠悦花园;葛塘中山社区;葛塘工农社区(任井、墩子高、姚庄、伏庄、胡庄、郜庄、武庄、曹庄、和尚庄、中心村、新宏鑫、潘塘许、新郑营、尤山头、小汤、四周)。


南京市长城小学

原长城街道所辖区域。包括接待寺社区(含长城新苑、长城佳苑、梧桐世家、长城雅苑);长城村;官塘河村;前程村等。


南京晓庄学院顶山实验小学

顶山街道吉庆社区、大新社区、石佛社区(不含金地浅山艺境,山水金盾花园)、珍珠路社区、观山悦花园。


南京市江北新区浦厂小学

顶山街道临泉社区(不含观山悦花园)、龙虎巷社区、金汤街社区、南苑社区,浦口区内中车浦镇车辆有限公司和工业公司职工子女。


南京市江北新区浦口实验小学

大华锦绣华城(临江苑、柳州苑、桂美颂、榴美颂、香榭美颂、香邑美颂、乐美颂、爱美颂、香鸢美颂、香醍美颂),浦园村(路)、浦建村、浦东村、浦东二村、津浦新村、新马路(不含浦欣家园、184、186、188号)、浦铁一村(非铁路职工子女)、浦东路四号、六号、十八号(浦口电大门前小河为界)、南京电力环境保护科学研究所、铁道部南京煤炭设计院,桥工新村、迎江路(原桥北小学学区)、彩虹雅苑。


南京市江北新区浦口实验小学浦园路分校

江月府、锦汇苑、滨河御景、宜馨苑,宁港一、二村,大坝头1-50号,浦中路,浦铁二村,小柳一、三、四、六组,夹河六、七、九组,夹河新村,轮渡桥,河西街,河北街,浦熙雅园。


南京市江北新区浦口实验小学万江分校

万江共和小区(天和苑、地和苑、人和苑)。


南京市江北新区铁路小学

泰山街道码头街、扶轮街、阳沟街、大马路、和平街、菜市中街、浦欣家园,浦铁一村铁路职工子女,新马路184、186、188号,码头社区。


南京市琅琊路小学明发滨江分校

明发滨江新城。


南京市江北新区泰山小学

金泉泰来苑、玉澜府、玫瑰花园、浦东花园、华侨绿洲、泰山花苑、泰山天然居、太平宝坻、景福家园、铁桥小区、爱上花园、新桥家园、新荣家园、泰福新寓、艾菲国际、铭人丽岛、杏林北苑、碧泉家园、钟表材料厂宿舍楼、毛纺厂宿舍、泰西路42号教师公寓、泰西路50号东南大学宿舍楼、南农大工学院家属区、南京麒麟交通技师学院家属区、后河沿、泰冯路泰山段双号至58号。


南京市江北新区鼎泰实验小学

浦东北路以西、浦珠路以北、新马路(兴浦路-凯天路以东区域(含鼎泰家园、山水云房、恒辉翡翠城,郦都鸿图阁等),盛泰嘉园。


南京市江北新区柳袱小学

泰山街道桥北社区,临江5组,桥北小区、江畔明珠、幸福美地、桥北花苑、春江阁、浦泰和天下,金城丽景、华侨城、中浦家园,迎江雅居。


南京市力学小学海德北岸分校

海德北岸、朗诗红树林。


南京市江北新区浦口外国语学校(小学部)

旭日爱上城、旭日华庭。代招金城丽景、华侨城和中浦家园。


南京市琅琊路小学柳洲东路分校

威尼斯水城。


南京市北京东路小学分校红太阳小学

旭日上城、旭日家园。


南京市江北新区沿江小学

沿江街道冯墙社区、路西社区,高新花苑、锦绣澜山、燕澜七缙、天华硅谷、天华绿谷、海润风景、浦洲花园、创业新村等。京新社区、新华社区未拆迁部分可在沿江小学和浦洲路小学中选择入学。


南京市江北新区浦洲路小学

沿江街道复兴社区,润泰花园、润泰锦园、锦绣时代花园等。京新社区、新华社区未拆迁部分可在沿江小学和浦洲路小学中选择入学。


南京市琅琊路小学分校天润城小学

天润城1-10街区。


南京市第二十九中学天润城分校(小学部)

天润城11-16街区(含万润嘉园),代招:江岸水城、润富花园。


南京市江北新区高新实验小学

新城香溢紫郡、亚泰山语湖。


南京信息工程大学附属高新实验小学

盘城街道江北社区、盘城社区、新华社区、双城社区、落桥社区(原落桥村),盘龙山庄、盘金华府、鑫庭雅苑、徐窑花园、盘锦花园、盘新家园、儒林学士府、盘城新居、盘城公寓等,南京信息工程大学盘城宿舍区。


南京市江北新区永丰小学

盘城街道永丰社区、老幼岗社区,裕民家园小区,落桥社区(包括原庆丰村、落桥村跃进河以西)、渡桥社区、板桥社区(原新民村1-3组)。


南京市江北新区六一小学

盘城街道板桥社区,泰山街道原林场村,舟桥旅、高炮师营区,南京陆军指挥学院院区,花旗社区。


南京市浦口外国语学校高新小学

弘阳时光里花园、弘阳悦峰时光里、绿地悦峰公馆、招商兰溪谷、朗诗未来街区、新城花漾紫郡、旭日学府、蓝海雅苑、印象花园。


南京市江北新区玉带实验学校(小学部)

玉带社区、小摆渡社区、通江集社区、白玉社区、新犁社区、滨江社区。


南京工业大学实验小学

明发云庭、香漫山花园、国信自然天城、林景熙园,金地浅山艺境,山水金盾花园,明发阅山悦府。代招顶山街道七里桥社区江北快速路以北未拆迁居民子女。


南京市江北新区2021年公办中学施教区


南京市旭东中学

晓山路-晓山西路-江北大道-园西路-新华路的区域。包括:新华五村、新华六村、阿尔卡迪亚、兰亭苑、三丰公寓、福基旭东新城、草芳新苑、滕泰雅苑、海棠花园、四周村、大汤、晓山、晓山北村、晓山南村、晓山一村、仁锦苑等。


南京市南化第二中学

团山-育英路-旭东路-健民路-新华路-园西路-江北大道-葛关路-九村西路-杨村路-新华东路-平顶山路-丁家山路的南面区域。包括:长冲街、东盛大厦前楼、钻石星城、紫晶环球、欣城峰景、恒丰世家、旭升花苑、欣乐新村、绣景雅苑、红旗村、周洼新村、百悦家、南化三村、南化八村、南化九村、南化十村、南化新村(新华村)、新华一村、新华二村、新华三村、新华四村、铂金公寓、新华七村、南磷、大厂新村、小门、西厂门、原山潘一村、山潘二村、山潘街、山潘一村、吴家洼、新吴家洼、毕家洼、周家洼、毕洼路、宋家庄、官元山、太子山、凤凰北路、凤凰南路、凤凰西路、丁家山不靠扬子厂区一侧、柯家洼、姜桥、潘家营、潘营新村、南化新一村、碧景山庄等。


南京市扬子第一中学

丁家山路-平顶山路-杨村路-九村西路-葛关路-江北大道。包括:扬子家属区1--21村、银江花园、中扬新村、宁馨花园、山潘三村、山潘四村、水榭花苑、聚富新寓、葛塘和平社区、丁家山靠扬子厂区一侧。

江北大道以西原扬子一中施教区。包括葛塘老街、尚品馨苑、文承苑、文承熙苑、彩苑小区、聚瑞家园、棠雅苑、美利广场、永恒家园、怡景佳园、景河苑、芳庭潘园、中山村黄马组、葛塘桥北新村、葛塘中山社区、江北大道以西工农社区(不含仁锦苑、四周村、大汤)等区域的初一新生可在扬子一中与扬子一中松杨路分校之间选择学校就读。


南京市扬子第一中学松杨路分校

原长城街道所辖区域,包括接待寺社区(含长城新苑、长城佳苑、长城雅苑、梧桐世家);长城村;官塘河村;前程村;葛塘街道紫艺华府、文承楠苑、棠悦花园。

扬子一中江北大道以西原施教区范围内的初一新生可选择扬子一中松杨路分校就读。


南京市九龙中学

八步沟-团山-育英路-经三路-江北大道的西边区域。包括:宝润花园、化建新村、吕洼新村、南化南村、南化六村、南化七村、十四化建、化建新一村、新庄东村、新庄西村、杨庄、杨庄北村、杨庄西村、杨庄南村、杨庄新村、蒋洼、凤南街、王山头、桂馨园、福基瑞景园、福基花园、福基丽景园;南钢一村~六村、湖滨小区、九龙洼、耿家洼、新村、新村厂外、凤南小区、消防中队、卸甲山庄、风滨嘉园;原长芦街道水家湾社区湾北三、四、五组和老街,陆营社区卞营、下沈、小陆营、常家营小区、西王和方巷小区等未拆迁区域等。


南京市第二十九中学天润城分校(初中部)

天润城1-16街区(含万润嘉园)、江岸水城、润富花园。


南京市第二十九中学柳洲东路分校

威尼斯水城。


南京市沿江中学

沿江街道冯墙社区、路西社区、高新花苑、天华硅谷、天华绿谷、海润枫景、浦洲花园、锦绣澜山、燕澜七缙、润泰锦园、大华锦绣时代花园、京新社区、新华社区、复兴社区(不含天润城、润富花园、江岸水城、万润嘉园)。


南京信息工程大学附属中学

盘城街道所辖范围(江北、盘城、新华、双城、永丰、老幼岗、板桥、渡桥、落桥等9个社区)。


南京一中明发滨江分校

明发滨江新城。


南京市河西中学

泰山街道大华锦绣华城(临江苑、柳州苑、桂美颂、榴美颂、香榭美颂、香邑美颂、乐美颂、爱美颂、香鸢美颂、香醍美颂)、浦园路、浦园村、浦建村、浦东村、浦东二村、津浦新村、新马路、浦铁一村(含铁路职工子女)、浦东路四号、六号、十八号(浦口电大门前小河为界)、南京电力环境保护科学研究所、铁道部南京煤炭设计院、桥工新村、迎江路(原桥北小学学区)、彩虹雅苑、泰山街道江月府、锦汇苑、滨河御景、宜馨苑、浦熙雅园、宁港一、二村、大坝头1-50号、浦中路、浦铁二村、小柳三、四、六组、夹河六、七、九组;夹河新村、轮渡桥、河西街、河北街、泰山街道码头街、扶轮街、阳沟街、大马路、和平街、菜市中街、浦欣家园、码头社区、浦珠北路万江共和小区(天和苑、地和苑、人和苑)。


南京市江北新区浦口外国语学校(初中部)

旭日爱上城、旭日华庭、旭日上城、旭日家园。


南京市第一中学泰山分校

泰山街道天景社区(含浦东花园、泰山花苑、钟表材料厂宿舍、玫瑰花园、金泉泰来苑、玉澜府、南京麒麟交通技师学院家属区、华侨绿洲、景福家园等)、柳洲社区(含泰冯路泰山段等)、大桥社区、沧波门社区、铁桥社区(含铁桥小区、新桥家园、天然居、太平宝邸、弘阳爱上花园、毛纺厂宿舍等)、泰山社区、南农大工学院家属区、铭人丽岛、杏林北苑、艾菲国际、盛泰嘉园、泰山街道浦东北路以西、浦珠路以北、新马路-凯天路以东区域(含鼎泰家园、山水云房、恒辉翡翠城、郦都鸿图阁等)、泰山街道桥北社区、临江5组、桥北小区、迎江雅居、江畔明珠、幸福美地、桥北花苑、春江阁、浦泰和天下、金城丽景、华侨城、中浦家园、海德北岸小区、朗诗红树林、盘城街道板桥社区(属六一小学施教区范围内)、泰山街道原林场村、花旗社区、舟桥旅、高炮师营区、南京陆军指挥学院院区等。


南京市江北新区浦口外国语学校高新分校

弘阳时光里花园、弘阳悦峰时光里、绿地悦峰公馆、亚泰山语湖花园、新城香溢紫郡、招商兰溪谷;代招朗诗未来街区、新城花漾紫郡、旭日学府、蓝海雅苑、印象花园(待该区域配建中学建成开办再行调整)。


南京市江北新区玉带实验学校(初中部)

原玉带街道所辖区域。


3

玄武区

昨日,南京玄武教育官网发布了玄武区2021年小学招生入学工作实施办法。其中提到,2021年民办小学新增校区“南京玄武外国语学校附属小学红山新城校区”,这意味着新玄武将喜提玄外分校。




4

栖霞区


燕子矶学区划分如下:

南师附中燕子矶新城小学部

在该施教区范围的小区有:金科博翠花园、融创玉兰公馆等


南师附中燕子矶新城初中部

在该施教区范围的小区有:金科博翠花园、弘阳燕江府等


南京市晓庄小学、伯乐中学

在该施教区范围的小区有:万象天地、万科燕语光年等


栖霞山新增南外仙林分校华侨城中学施教区,将在今年9月份首次招生。


南外仙林分校华侨城中学

在该施教区范围的小区有:华侨城翡翠天域花园等


南京市金陵小学仙林湖校区

在该施教区范围的小区有:融信世纪东方、星叶枫情水岸等


南京市金陵小学和园校区

在该施教区范围的小区有:高科紫微堂、新城璞樾和山、南大和园等




5

雨花台区

雨花台区2021年初中施教区划分一览表

学校

施教区

实验小学

雨花西路两侧1号至121号(3、5号除外):普德村、普德花园、能仁里1—3号、能仁里一村、四季经典、四季阳光;123-1号先锋青年公寓;129号;134号至220号:包括中华新村、钱家村、安德里;222号开始至菊花台公园;明门公寓(住宅部分);

小行路2号(德安花园)、10号(益居园)、15号、16号(警官学院);

雨花南路:龙福花园、龙福山庄、枫情国度·尚园、君悦城市花园;

雨花东路两侧:养回红村5号、晨光巷、西羊巷、爱涛逸珍公馆、机电花园、花雨南庭;

长虹南路两侧:单号从391号至449号;双号含298、310、318、324号;窑岗村、锦虹美苑、绿岛华庭、观云国际、观樾公寓、德盈国际(住宅部分)、长虹新寓、凤凰和美、雨虹雅苑、亚东国际;

凤台南路两侧由应天花园至梦都大街;吉庆里。

共青团路小学

雨花新村:共青团路1-5村;

能仁里16号大院、能仁里二村、能仁里三村;

共青团路两侧:含原共青团路11号、花好月苑、雨麓苑,公交四公司、望江矶、长发都市诸公;

雨花南路:含邓府山村、邓府苑。

雨花外国语小学

雨花南路以南,卡子门大街以西,软件大道以北,花神大道以东地区:含玉兰山庄、康盛花园、翠竹园、翠岛花城、花神美境、郁金香花苑、锦明家苑、玉兰小区、君悦湖滨、泰龙家园、君子兰花园、阅城国际、宏图上水园;蓝筹谷。

雨花外国语小学花神庙分校

双龙嘉园(梅香路5号,石华街15、16、17号)、大桥机器厂宿舍、玉晖名苑(过渡学区)。

雨花台中学春江分校(小学部)

春江新城、蓝岸尚城、万科金色里程、小村经适房。

小行小学

小行路单号从27号(金蕊家苑)开始至结束,双号自18号(含18号警犬研究所)开始至结束:含小行社区、菊花社区、康润园、时光澔韵、名城世家、柏悦澜庭、南河东寓、警犬研究所宿舍、消防中队宿舍、琥珀花园、恒大华府、金浦翡翠谷、中南锦苑、菁华园。

铁心桥小学

铁心桥街道原各村。

景明佳园小学

景明佳园。

梅山第二小学

梅山街道矿区部分:梅欣社区、梅岭社区(含梅苑小区)。

西善桥小学

西善桥街道:油坊社区;福润社区(不含善水湾小区、映月溪山);古遗井社区;西善桥社区。

实验小学善水湾分校

善水湾小区、映月溪山、海翔花园(过渡学区)、龙湖天矩(过渡学区)。

雨花外国语小学西善花苑分校

西善花苑社区;雨花经济技术开发区(部分):含西寇社区,天后社区;云栖玫瑰园(过渡学区)。

岱山实验小学

岱山经适房片区。

古雄小学

板桥街道江大线以南,宁芜铁路以东地区:新建社区未拆迁村民小组;殷富社区含绿洲南苑、建绿新苑;永安社区未拆迁村民小组。

板桥小学

板桥街道江大线以北地区:板桥社区、三山社区(含朝阳西苑),驻地单位:中冶实久建设有限公司南京分公司宿舍、解放军国际关系学院、解放军工兵仓库范围;

古雄街道(原板桥新城管委会)所属部分地区:含古雄社区(原有村组)、大方社区(大方村未拆迁村组)、柿子树社区(原有村组);

雨花经济技术开发区所属部分地区:近华社区(未拆迁村组)、天保社区(未拆迁村组)、金叶花园、锦华新城;梦幻家园、凤凰美地、春上西江(过渡学区)。

梅山第一小学

梅山街道所属生活区部分:含中兴路社区、上怡新村社区、梅清苑社区;

板桥街道江大线以南,宁芜铁路以西部分:永安花苑,孙家社区未拆迁的5个村民小组(史家、李山头、王村、西家庄、合面)。

力学小学金地自在城分校

金地自在城。

力学小学金地自在城分校新林校区

朗诗绿色街区、金域华府、古雄新居、新林芳庭、绿洲新村。

金陵华兴实验学校(小学部)

宋都南郡、富力尚悦居、蓝光公园1号、和昌湾景。

软件谷小学

世茂城品、花雨名苑。

雨花台区开发区实验学校(琅琊路小学雨花分校)

石林大公园、南奥新居、滨河云城。

雨花外国语小学南站校区

南京南站以南片区(雨花户籍):含九都荟、尚都荟、大都会、都荟南苑、锦致雅苑。

软件谷第二小学

秦淮新河以南片区:含莱蒙水榭阳光、翠岭银河、定坊和苑、牛首福园。


雨花台区2021年初中施教区划分一览表

学  校

施  教  区

雨花台中学

雨花东路至卡子门大街(西侧)100号:含晨光巷、西羊巷、机电花园、爱涛逸珍公馆、花雨南庭、大桥机器厂宿舍;

雨花西路1号至127号(3、5号除外),雨花西路129号至结束:雨花路铁路以南、普德村、普德花园、钱家村、四季经典、四季阳光、能仁里(16号大院除外)、能仁里一村、二化机宿舍、电信局宿舍、明门公寓(住宅部分,过渡学区),安德里、安德里小区、龙福花园、龙福山庄;省地质工程勘察大队宿舍;

小行路2号(德安花园)、10号(益居园)、16号(警官学院);

长虹路铁路以东双号自244号、单号自391号始:含绿岛华庭、窑岗村、锦虹美苑、雨虹雅苑、观云国际、观樾公寓(过渡学区);

宁南新区:康盛花园、玉兰山庄、仁恒翠竹园、翠岛花城、花神美境、阅城国际花园、蓝筹谷、郁金香花园、君子兰花园、望江矶、锦明家苑、玉兰小区、泰龙家园、君悦湖滨、宏图上水园、玉晖名苑、双龙嘉园(梅香路5号,石华街15、16、17号)、花雨名苑(过渡学区)。

共青团路中学

共青团路、雨花南路片区:雨花新村(共青团路1-5村);共青团路11号、46号、共青团路54号;邓府山村、邓府苑;公交四公司;能仁里16号大院、能仁里二村、三村;陵园宿舍、花好月苑、君悦城市花园、枫情国度·尚园、长发都市诸公。

雨花西路片区:先锋公寓、雨麓苑、亚东国际;

长虹路铁路以西:应天花园、凤凰和美、德盈国际(住宅部分)、长虹新寓、吉庆里;

小行路单号及双号18号起(含18号警犬研究所):菊花社区、小行社区、康润园、警犬研究所、金蕊家苑、时光澔韵、名城世家、柏悦澜庭、南河东寓、恒大华府(过渡学区)、中南锦苑(过渡学区)、金浦翡翠谷(过渡学区)、菁华园(过渡学区);

铁心片区:原铁心桥街道各村(铁心桥各村原居民)。

板桥中学

古雄街道(原板桥新城)所辖地区:古雄社区,大方社区,柿子树社区,新林社区:含新林芳庭、朗诗绿色街区(过渡学区)、金域华府(过渡学区)、古雄新居,绿洲新村;

雨花经济开发区:原四圩村、原陈叶村、原近华村、原落星村、原吴村村、原天后村、原西寇村,南奥新居(过渡学区)、石林大公园、锦华新城、金叶花园、梦幻家园(过渡学区) 、凤凰美地(过渡学区)、春上西江(过渡学区)、滨河云城(过渡学区);

板桥街道:国际关系学院、朝阳西苑、板桥社区。

孙家中学

板桥街道:孙家社区、永安社区、三山社区、新建社区;南京市建通墙体材料总公司原职工宿舍及建绿新苑;永安花苑、绿洲南苑。

金陵中学西善分校

西善桥街道:含油坊社区、福润社区、古遗井社区、西善桥社区;贾西新苑、善水湾、映月溪山、海翔花园(过渡学区)、龙湖天矩(过渡学区)。

雨花台中学春江分校(初中部)

春江新城、新河苑、景明佳园、蓝岸尚城、万科金色里程(过渡学区)、小村经适房、琥珀花园、世茂城品。

金陵中学岱山分校

岱山经适房片区;西善花苑社区;云栖玫瑰园。

金陵华兴实验学校(初中部)

富力尚悦居、宋都南郡、金地自在城(过渡学区)、蓝光公园1号、和昌湾景。

雨花台中学南站校区

南京南站以南片区(雨花户籍):含九都荟、尚都荟、大都会、都荟南苑、锦致雅苑。

梅山第一中学

梅山街道所属生活区部分:含中兴路社区、上怡新村社区、梅清苑社区。

梅山第二中学

梅山街道矿区部分:梅欣社区、梅岭社区(含梅苑小区)。

软件谷中学

秦淮新河以南片区:含莱蒙水榭阳光、翠岭银河、定坊和苑、牛首福园。


6

秦淮区


2021年秦淮区公办初中施教区范围



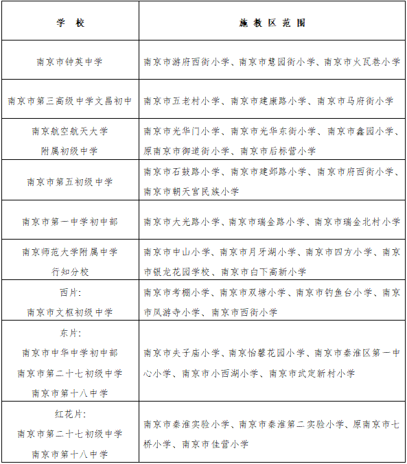
7

浦口区




8

溧水区


城区小学招生

学区划分

永阳街道(不含原东庐):

  ①实验小学通济街校区:秦淮大道与河北路(规划)交界口沿秦淮大道向南→青年路向西→淮源街向南→中山路向西→弯子口→珍珠路→珍珠桥→沿河街向西→北门桥→望京街向北→双塘路向北→永寿路向东南→中山桥→河北路(规划)→秦淮大道合围的永阳街道所属区域。

  ②实验小学中山东路校区:省道246与青年东路交界口沿青年东路向西→青年路向西→淮源街向南→秀园路向东→秦淮大道向南→天生桥大道向东→246省道向北合围区域。

  ③实验小学崇文路校区:246省道与天生桥大道交界口沿天生桥大道向西→秦淮大道向北→秀园路向西→珍珠南路向南→高平大街向东→246省道向北合围区域。

  ④状元坊小学学区:原黄栗树村→毓秀路→南门桥→中大街→南门口→中山路向东→弯子口→珍珠路→珍珠桥→沿河街向西→北门桥→望京街向北→双塘路向北→永寿路向西→栖凤路合围的永阳镇街道所辖区域。

  ⑤第三小学金龙路校区:原黄栗树村→毓秀路→秀园路向东→珍珠南路向南延伸合围的永阳街道区域(不含原东庐)。

  ⑥第三小学庆丰路校区:淮源街和秀园路交界口→秀园路向西→毓秀路向北→南门口→中山路向东→淮源街向南合围区域。(第三小学庆丰路校区未改造完成前,2021年新生在金龙路校区临时过渡,改造完成后,整体迁入庆丰路校区。)

  ⑦文昌小学(原永阳新区小学):246省道与青年东路交界口沿青年东路向西→秦淮大道向北→开园路向东所合围区域以及该区域东侧永阳街道范围(不含原东庐)。

开发区:

  ①乌山小学、柘塘小学、群力小学、沙河小学:学区保持不变。

  ②游府西街小学溧水分校及开发区小学(游府西街小学溧水分校红光路校区):在原开发区所辖的机场路、前进、荷花、团山、明珠桥、新安六个社区范围内(不含原柘塘、乌山、群力辖区),以珍珠北路为界,东侧为开发区小学学区,西侧为游府西街小学溧水分校学区。


城区初中学校招生

  (1)省溧中附属初中:中山西路—中山路—弯子口—中山路—中山东路以南的城区范围。

  (2)第一初中:中山西路—中山路—弯子口—中山路—中山东路以北,开发区和永阳街道行政区划分界线以南的城区范围。

  (3)金陵中学溧水分校:开发区行政区域内七个社区(机场路、前进、荷花、团山、明珠桥、新安和沙河社区),不含原柘塘、乌山、群力。